捻線機 –GT20
摘要:
本文介紹了GT20系列在捻線機上的應用。
導言:
江浙滬作為全國紡織行業集中地區,有著很廣闊的市場前景。
紡織行業市場大,產業鏈長,先進的捻線技術在紡織行業中發揮著重要作用。
GT20 用于將多股細紗加工成線型制品的過程。
過程中需要:
· 機器應用
· 通過張力擺桿反饋到變頻器,使用PID調節
· 放紗,捻線,收卷
GT20在此過程中的應用:
· 放紗過程調節速度
· 收卷,張力擺桿給模擬量信號,通過PID調節,保持張力恒定。
試運行:
GT20-4T0015G的應用,一臺捻線機,使用兩臺變頻器,放紗,收卷。成功替換三晶VM1000B.
FROM | TO |
|
|
參數設置:
參數代碼 | 參數名稱 | 設置值 |
F1.01 | 運行命令通道選擇 | 1: 端子啟動 |
F8.00 | PID控制選擇 | 1: PID動作 |
F8.05 | 給定量選擇 | 0-100根據需要設定 |
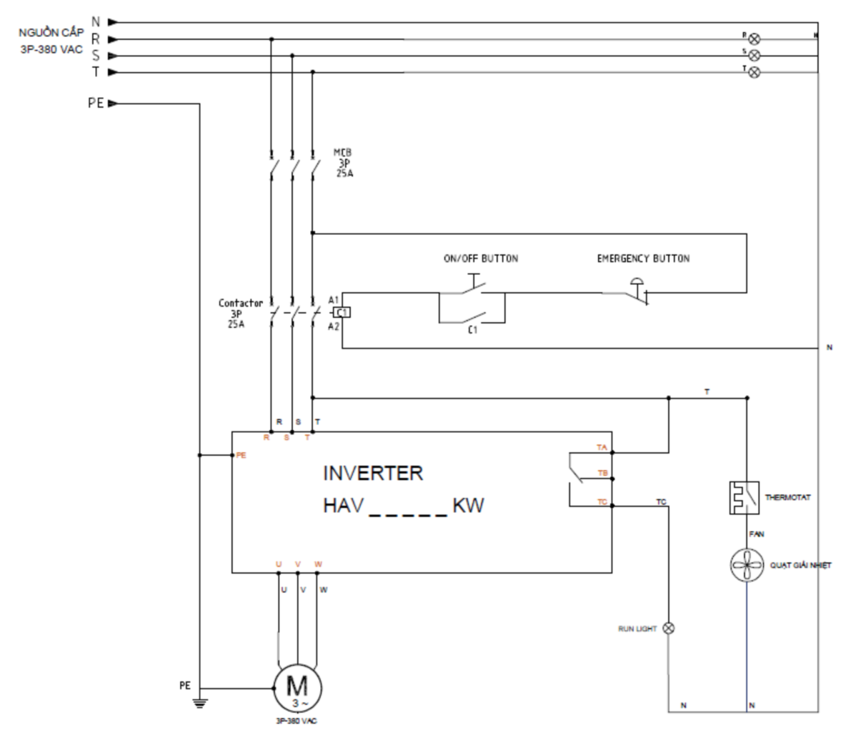
接線圖:
結論:
GT20系列提供了客戶要求的最簡單的解決方案,并與客戶建立了良好的關系,三晶變頻器被替換,客戶整機已運行數月,后續會有大量訂單。,